

取消
清空记录
历史记录
清空记录
历史记录
第一章、服务概况
1、服务体系
HJC黄金城电力运维能效平台是一个为客户提供电能管理服务的平台,通过平台服务实现电能精细化管理。该服务的服务体系主要由服务工具(HJC黄金城电力运维能效平台),服务团队(电能管理师)、服务装备(电能优化装备)三部分组成。该服务的目标是专业的电能管理人员,通过能效平台,结合必须的电能优化设备为用户提供电能管理整体解决方案,实现“安全、可靠、经济、高效、洁净”,科学降低用电成本。
电能管理系统电能服务的必备工具,是实现电能管理的“网络化、数字化、可视化、专业化”的必由之路;
电能管理团队通过HJC黄金城电力运维能效平台电能管理平台为客户培养用电管理人员,并结合客户的实际情况,由指定专家与客户共同探讨电能管理,包括电网管理、配电房管理、配用电设备管理、电能消耗管理、电能考核管理、节电管理等,另外还有电能分析报告、电能优化方案和用电问题解答等服务;以此同时,资深的客户经理还定期到现场为客户提供服务,解决客户用电过程存在的问题。
电能优化装备实现电能服务目标和用电目标在电能优化方案中所配备的配用电系统装备,包括但不只限于调压、调速、无功补偿装备、工艺优化装备等。

管理平台(工具)+专家团队(智慧)+电能优化装备(设备)
2、服务价值
通过电能服务,用户可实现包括但不只限于以下几方面的价值:
提升整体电能管理水平,象管理“人、财、物”一样管理电能,清晰知道每一度电的消耗和每一批次产品单耗;
实时掌握电能和用电设备运行异常情况,预知用电安全隐患,预防事故发生;
提高用电可靠性和产品质量的稳定性,有效控制用电质量和产品质量成本,增强企业竞争力;
时刻掌握并控制电力污染,以延长设备使用寿命,降低设备维修保养费用和运行成本;
一键实现电能考核,并将电能考核从车间(分厂)延伸到班次、生产线(工位)和产品批次,让考核节电变得按下鼠标一样便捷;
解决节电项目和能源服务项目的评估难、认证难的问题;
不用额外投资,将浪费成本变为先进的管理与装备;
绿色产品、绿色工厂、低碳GDP打开国际绿色渠道。
总之,享受电能服务,客户您每年的用电成本开支可以明明白白,清清楚楚。电能管理做到可视化、数字化、专业化、网络化。
第二章、优化项目认证
1、项目说明

2、节能测量与验证方法

3、项目验收标准


第三章、实施项目简介
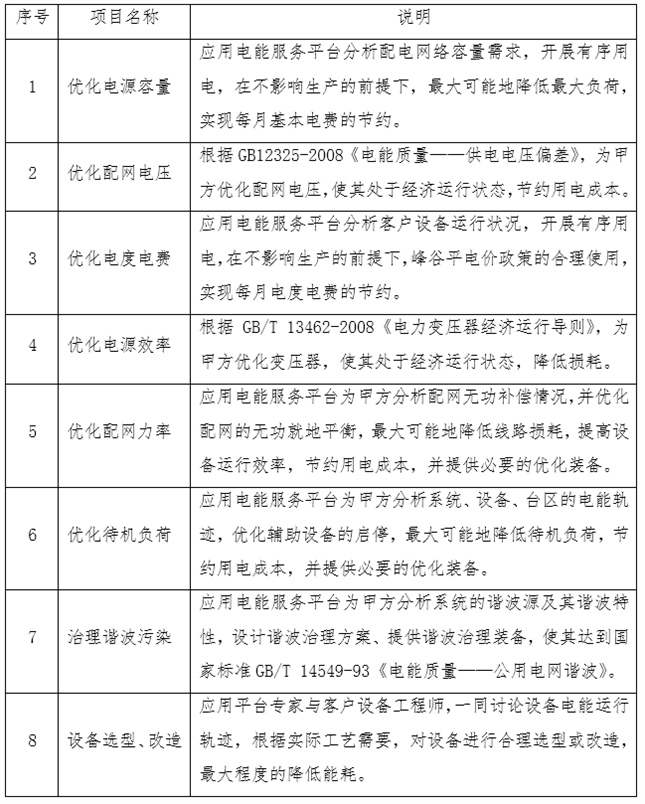
1、优化电源容量
某饰品企业于2016年1月加入HJC黄金城电力运维能效平台,有单台800kVA变压器,白班生产。通过平台发现其实际用电情况与基本电费的计费方式选择不合理,故平台给该客户进行基本电费优化。2016年2月该企业基本电费为20800元/月,通过平台优化后6月基本电费为13000元/月。
(改造前基本电费-改造后基本电费)×月份=年节能收益
(20800-13000)×12=93600元/年

2、优化配网电压
某当地单位于2016年5月加入HJC黄金城电力运维能效平台,有6台变压器。经过一个月的数据分析,平台发现其5#变压器电压偏高,从而进行电压改造。
变压器平均负荷×小时×天数×节能百分比×电价=年节能收益
224×24×300×9.56%×0.82=126430元/年
一般情况下,设备运行电压在额定范围内每下降10V,电能消耗同比下降5%左右(不包括恒功率负载等设备)。

3、电度电费优化
某金属企业于2016年11月加入HJC黄金城电力运维能效平台,该企业为24小时生产,通过平台发现镁切削2夜间负荷较低,与企业进行沟通。通过分析建议企业合理利用峰谷电。
设备平均负荷×(峰电价-谷电价)×小时×天数=年节能收益
136kW×(1.055-0.298)×5×300=154428元/年

4、优化配网力率
某汽车生产企业于2016年2月加入HJC黄金城电力运维能效平台,该企业共计12台变压器,24小时生产。通过平台发现其多台变压器功率因素波动严重,且未达到国家标准的0.9。通过客户现场实际调查,发现其电容柜内大部分电容衰减严重,故对其变压器电容补偿柜进行改造。
补偿容量×无功经济当量×年运行时间×电价=年节能收益
811×0.04×8000×0.633=164200元/年
功率因数考核标准执行0.90的用户,在功率因数高于标准值时,在0.90-0.95范围内,每提高0.01总电费按0.15%递减计算。即最高递减0.75%(0.95以上一律按递减0.75%计算)。

功率因数在0.90-0.70范围内,每降低0.01,总电费按0.5%递增计算;
功率因数在0.69-0.65范围内,每降低0.01,总电费按1.0%递增计算;
功率因数在0.64-0.60范围内,每降低0.01,总电费按2.0%递增计算。
5、优化待机负荷
某小机电制造企业于2016年11月加入HJC黄金城电力运维能效平台,该企业有单台1250kVA变压器,白班生产。通过平台发现其1#变压器夜间负荷较高,通过平台采集的电能数据分析得知生产停止后配网内还有200kW负荷,排除保安负荷、路灯等发现空压机还在运行(60kW,空压机由压力控制加、卸载),实属电能浪费。组织实施管道泄露改善、控制启停时间。
夜间待机负荷×小时×天数×电价=年节能收益
60×8×300×0.298=42912元/年
6、治理谐波污染
某金属加工企业于2016年4月加入HJC黄金城电力运维能效平台,有2台2000kVA变压器,24小时生产。通过平台发现其1#空压机(180kW)谐波污染严重,为首要谐波源。通过平台进行谐波治理改造。
设备平均负荷×小时×天数×节能百分比×电价=年节能收益
180kW×24×300×2%×0.7=18144元/年
间接收益:提高电能质量,减少对电容的影响,减少异常停机次数,保护生产设备使用安全,减少异常事故的发生。
