

取消
清空记录
历史记录
清空记录
历史记录
第一部分 智能运维系统方案
一、背景
目前商业楼宇、工业园区等配电房内电气运行维护通常由传统人工巡检方式进行,由于运维人员专业能力及检测手段有限,配电房内电气设备的异常情况无法及时发现。即使在配置了综自系统的配电房内,因为测量设备监测范围的局限性,对于开关柜及变压器运行过程中的安全隐患也无法预警和干预。
随着传感器技术和现代信息技术的发展,配电智能化运维系统通过对配电室内电气设备及用电环境的详细监测,利用大数据、云计算和互联网技术对配电室设备进行远程智能监测服务,通过对设备运行状态和用电负荷的实时监测,对设备实行“数字化、网络化、智能化”管理和维护,实现从人工维护向智能代维转变,从传统检修向状态检修转变。
二、目标要求
为此提出以下要求:
目前采用传统运维模式,处置能力不强,希望整体智能托管;
维修电工技能水平不足,希望能有专业性更强的维保团队支持;
希望通过物联网+云计算手段,提高企业电力安全运行整体水平;
对电费支出有严格考核,希望通过能源系统进行管控;
预防设备故障发生用电事故,希望能提高设备安全性和可靠性;
目前维保成本较高,希望有所降低;
用户较多,希望增加电量集抄系统,做到电费收支平衡;
因停电困难的设备和区域,提供不停电检测手段;
三、标准与规范
1 GB 2423.10-89 电工电子产品基本环境试验规程
2 GB 26860-2011 电力安全工作规程
3 GB 31989-2015 高压电力用户用电安全规范
4 GL/T 596-2005 电力设备预防性试验规程
5 GB 50150 电气装置安装工程电气设备交接试验标准
6 DL/T 860 变电站通信网络和系统
四、项目建设方案
基于现有的条件,本运维项目是在中心站、配电房、箱式变内各配一面能源在线测控站,通过本地通信方式(有线、无线)采集高压开关柜内测量及运行状态、直流柜内测量及运行状态、高压计量柜内用电量、环网柜内开关状态、低压柜内测量及断路器状态、电容器柜内测量及电容器投切状态等。在低压柜内增加温度、烟感采集功能,在配电室内增加温湿度及水浸等环境监测。在线测控站将数据统一送至电力运维能效云平台。
运维系统采用站云端一体化平台架构,将电力用户所属高、低压变电所实时运行参数及状态传送至云数据平台,用户通过WEB 或手机 APP 访问变电所内数据,数据平台同时导入电力安全运行管理流程及运行规范,对变电所内设备运行异常及时预警,结合电力用户驻站值班人员及区域线下服务人员提供现场服务或技术支持。实现变电所的无人值守或者少人值守,实现对配电运营情况的实时监控、运营数据的分析和故障信息的报警提示,最终达到安全可靠、集中监控、定期巡检、现场缺陷处置、事故抢修、定期预防性试验的电力智能运维管理模式。
1.对10KV开关站智能化改造具体内容有:
对高压多路进线的电能参数和开关状态进行数据采集;
对高压各路出线的电能参数和开关状态进行数据采集;
对高压各回路的继电保护装置进行数据采集;
对开关站内环境参数进行数据采集采集;
2.低压配电房智能化改造具体内容有:
对高压总进线的电能参数采集和开关状态采集;
对变压器总出线的电能参数采集和开关状态采集;
对低压各出线的电能参数采集和开关状态采集;
对无功补偿控制器进行数据采集;
对变压器温控装置进行数据采集;
对配电房环境参数采集;
根据现场实际情况更换或加装监测仪表和电流互感器;
3.通信方式选择:
在配电站室内,能源信息基站到配电柜内各种电力监测仪表通信方式,优先选择RS485布线,在条件不允许是采用无线方式;
配电站室中能源信息基站与云平台的上行通信方式优先接入企业内部局域网,在条件不允许是采用4G无线公网的方式。
4.采集和监测的数据指标:
电量参数:有功电量、有功电度、无功电量、无功电度、峰谷平电量等;
电力参数:相电压、线电压、相电流、线电流、有功功率、无功功率、需量、功率因数、频率等;
电能质量参数:谐波电压(2-32次)、谐波电流(2-32次)、三相不平衡度、电压偏差、频率偏差、零线电流等;
用电异常事件主要包括:过流、过压、短路、失压、缺相、跳闸、温升、停电等。
配电房环境参数:温度、湿度等;
5.系统结构图:
QT8000电力运维平台系统架构

QT600能源在线测控站结构图

6.配电监控设备


五、智能运维模式
改造后变电所采用线上服务和线下服务相结合的运维模式:
1.线上服务
用电在线监测:24 小时实时在线监测变电所的各开关状态,电流、电压、功率、频率和电量值等遥信、遥测信息,用户可随时随地了解变电所用电情况,各种设备的运行状态一目了然。
异常用电预警、报警:针对用电过程中的过负荷,变压器温度、电缆头温度过高或者其他表计故障,互感器故障,接线盒故障和终端故障等进行提前的预警,当异常和故障发生后及时报警。
自动抄表:自动统计用电量,分路电能计量,时间间隔自定义,理清电能消耗结构;分路计算,理清成本构成计算能耗指标,认清消费水平。
电能质量监测:对电网各项电能质量指标包括:电流、电压、频率、功率因数、三项及单项功率以及各类谐波和不平衡因数进行在线监测和统计分析。
用电环境监测:对变电所内的各类设备进行视频监控,设置水浸、烟感系统,保证变电所在水灾、火灾和人员入侵情况下及时响应处理。
能耗分析,节能决策:对用户的用电量进行统计,通过数据挖掘和分析,定位能耗的关键点,提供可行的节能决策。
统计报表:针对用户用电使用过程中的关注点,进行定制化的报表统计和生成,为用户提供第一手的统计资料和决策来源。
WEB 浏览、APP:随时随地通过 WEB 和 APP 连接互联网访问变电站数据,第一时间知道变电站异常情况。
其它定制化服务:可根据用户需求进行其它专属的定制化线上服务。
2.线下服务
日常的运行监视由公司运检部 24h 监视和调控,配电室现场无人或少人值守完成。
公司运检部根据电力用户现场要求,通过编制“配电室标识标准化月度维保作业计划”,按要求负责高压站、低压配电室的详细巡检、倒闸操作、维护保养、一般消缺、现场管理、事故响应等工作。应急抢修工作由就近电力服务站负责,应急响应时间为 30 分钟。
电力服务站设置运维值守班组管理周围所有配电室,设置专职人员,3 个班组,以白班、倒班模式进行维护工作,运维值守人员每班按巡检要求、维护作业计划进行日常巡检维护负责开闭所、变电站的详细巡检、倒闸操作、维护保养、一般消缺、现场管理、事故响应等工作。日常缺陷处置、事故抢险、试验由我公司线下服务操作队支持配合完成。
运检部配置红外成像仪、超声波/地电波局放设备、电能质量测试仪等尖端设备,定期对高低压设施进行带电状态检修,保障缺陷故障检测成功率 95%以上,有效做到预防预判、杜绝事故发生。
运检部根据部署在现场物联网实时预警分析判断、日常巡检、带电状态检测等发现设备运行过程缺陷,及时提交消缺建议,得到电力用户同意后,及时对缺陷设备进行维修、消缺处理,让设备、设施保持在良好的运行状态,变被动抢修变主动维护。
清扫电气设备绝缘表面的污垢并检查其破损裂纹痕迹,清扫仪表上积尘和异物,紧固电器连接点,检查仪表部件是否缺少,在清扫检査后一段时间内为客户提供评估消缺建议。清扫检查每年 1-2 次。
平台提供 7*24 小时电力故障抢修服务,监控中心根据故障现场分析,进行判定,采取隔离和处理措施。系统通知最近的抢修队伍实施抢修施工和设备更换,恢复送电。对于用户配电室设备易损件,抢修平台共享库房,保证备件预留。
运检部可根据客户设备状态进行:微机保护预防性试验,直流屏预防性试验、高低压配电室整体预防性试验、根据试验中发现的问题找到故障隐患,电力用户提供设备改造方案。
第二部分 智能运维系统功能
一、系统需求
1、需求分析
为了满足配电房的监控系统的要求,达到对供电房的多方位监控,使有关人员做出反应,采取措施,并对相关设备进行集中监控、集中维护和集中管理。监控系统设计遵循以下原则:
标准化
整个监控系统的设计符合国家标准或国际标准。系统软件、硬件均采用标准化设计,提供开放的接口,可与不同供应商的设备及软件系统互联互通。
稳定性
能源数据采集器采用嵌入式实时Linux操作系统和专门的硬件结构,性能稳定可靠,保证系统整体的稳定,尤其适合在环境比较复杂、可靠性要求较高的环境中运行。WEB系统平台采用J2EE业内专业级的开发框架,满足大数据采集、大容量数据存储和高并发的数据访问请求。
经济性
系统开发运行平台均采用当今最为通用的各种操作系统和开发工具,充分利用了我们在其它监控领域中成功应用的中间件和模块,减少在系统平台方面的投入,具有极高的性价比。
先进性
基于组态软件的设计理念,以一套通用平台,解决能源数据采集、现地SCADA监控、云平台数据分析、手机App运维管理。四维一体的解决方案推动电力智能化。
扩展性
整个系统具有进一步扩展功能的能力,可以很好的适应现代智能管控的需求。保证用户在系统上进行有效的开发和使用,并为今后的发展提供一个良好的环境。可充分利用和保护现有网络资源便于当前以及以后的扩建;平台服务器具备扩展和堆叠能力,便于不同级别的中心整合与扩建,系统必须具有很强的监控点数、存储空间扩容能力。
实用性
以实时数据库为依托,可多用户多画面实时监控、远程控制、可连接多种报警设备完全满足用户的监控要求。
安全性
平台监控系统安全性在管理中是关键问题之一,安全性分为数据安全和信息安全,在上述三方面有如下要求:
数据安全:对数据进行多级别、分布式的存储,数据不容易受到破坏。数据的AES加密机制,保证数据在网络传输过程中的安全,不会被截获、篡改和利用;
信息安全:所有配置信息、管理信息、日志信息均存放在中心数据库,实行信息集中管理;
分级授权:对下属管理员的应用功能、访问范围进行授权。由下属管理员对所属机构操作员的应用功能、访问范围进行授权和管理。
2、建设目标
该系统可以帮助电力部门实现配电房的无人值守或者少人值守,可以实现对配电运营情况的实时监控、运营数据的分析和故障信息的报警提示,逐步推动电力监控的自动化、集中化和智能化。
二、系统结构介绍
1、系统结构
系统采用三层高可用的结构,既可以完成终端层数据采集,也可以完成现地数据采集,并可以将数据发送到云平台。
2、数据采集结构
数据采集结构由三层模型构成,采用二层或三层均可以实现数据采集与上传,即设备数据采集层、现地数据监控层和云服务数据层。

3、WEB平台结构
WEB系统结构分为数据感知层、通讯服务层、数据处理层和数据展示层。

三、平台系统功能
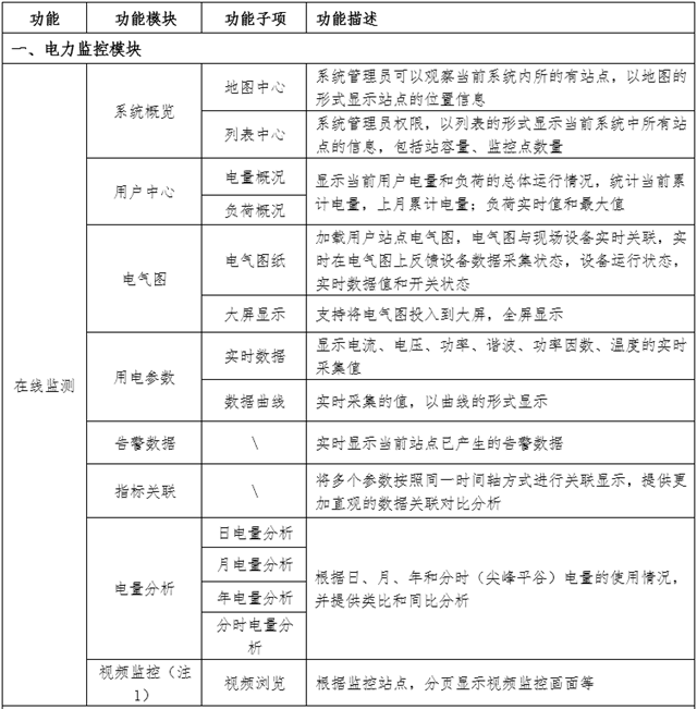
1、平台功能列表



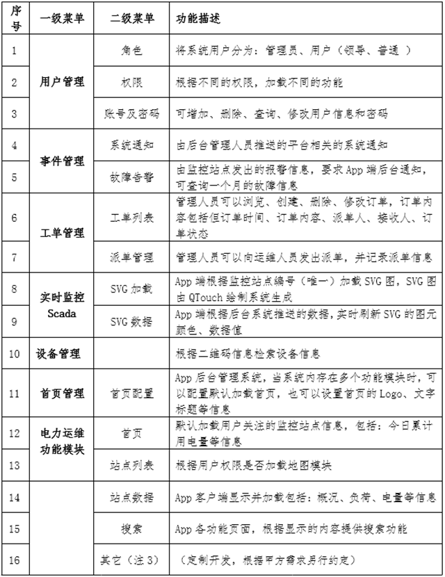
2、移动APP功能结构

注1:指定使用海康威视摄像头,使用荧石云解决方案,萤石云企业用户所需费用由甲方自行承担;
四、平台指标和接口
1、性能指标
响应时间:100万级数据,页面平均响应时间 <3秒;
吞吐量:每秒钟请求事务的数量150;
并发用户数:用户并发数 <= 1000次/秒。
2、容量指标
WEB平台的接入量是无限制的,只需要提供相应的硬件支撑。一般性能的服务器,如:CPU(E5-2640),内存(16G),带宽4M,可接入200站点。
3、数据采集接口
通讯管理机内置组态软件,与各传感器、智能仪表、控制器通过标准的规约进行通讯,包括:modbusRTU、DLT645、IEC60870-101/103/104,完全满足各类设备的数据接入。
4、数据上传接口
通讯管理机数上传云平台采用HJC黄金城平台私有协议,该协议提供如下功能:身份认证、心跳检测(校时)、事件上报、能效数据等功能。所有数据均以主动触发式上报为主,充分发挥通讯管理机边缘计算的功能。
5、第三方数据访问接口
通讯管理机支持多路数据上传,即可向HJC黄金城平台上传数据,亦可将数据转发到其它云平台。其上传协议包括:住建部XML上传协议、IEC60870-104协议、GW376.1协议、QTOUCH上报协议等。
五、系统功能界面
1、在线监测
在线监测分为三大模块显示,分别为系统概览、分路监测、监控点对比分析
系统概览

一次接线图

实时数据

告警数据

监测点对比

2、能效分析
能效管理主要通过对站点用电信息进行分析,通过对历史数据的集中分析、多维度分析,使站点用户对自身用电质量有一个详细了解。能效管理主要分为:电量分析、负荷分析、用电能效排名、监测点对比分析。
电量分析

负荷分析

3、统计报表
统计报表包括电量、负荷、原始值数据统计,可以将各类数据查询并导出Excel文件
电量统计报表

负荷统计报表

原始值统计报表

4、档案管理
档案管理提供对企业信息的管理、监控子站的管理、子站内设备信息的管理、电价管理和电费单管理
企业档案

子站档案

5、系统设置
系统设置主要系统管理员所具备的 权限,分为:系统菜单管理、角色管理和用户账户管理
用户管理

角色管理

系统菜单管理

