

取消
清空记录
历史记录
清空记录
历史记录
一、基本情况
东江湖大数据产业园项目位于郴州资兴城区主要区域东江湾,东临沿江北路,西至金磊路和矿工南路,南到资兴大道,北至规划三路,总用地面积为181.90公顷。项目概算投资500亿元,总规划面积4500亩,主要引进云计算、大数据交易、电商总部、软件研发、文化创意及电子制造等上下游企业1000家。
二、目标要求
此次项目建设综合能源大数据中心目标如下图:

东江湖大数据园区能源互联网管理平台项目建设目标要求系统应遵循标准化和平台化原则,满足安全性、可靠性、创新性的要求,具备良好的可维护性和可扩展性,主要达到如下几点要求:
1、数据可视化
2、建立园区能耗大数据平台
3、为园区企业能效精细化管理提供数据支撑
4、为园区企业后期节能改造提供数据支持
5、为企业售电服务提供数据支持
三、参考标准
《低压配电设计规范》GB50054-95
《企业节能量计量方法》GB/T13234-2009
《节电措施经济效益计算与评价方法》GB/T13471-2008
《工业企业能源管理导则》GB/T15587-2008
《企业能源审计技术通则》GB/T17166-1997
《用能单位能源计量器具配备和管理导则》GB17167-2006
《能源管理体系要求》GB/T23331-2009
《低压配电设计规范》GB50054-95
《供配电系统设计规范》GB50052-95
《电力需求侧管理系统规范》
四、建设方案
1.综合能源服务(云平台)规划方案
大数据产业园区将建成工业大数据中心、有色金属大数据中心、电信大数据中心、电商大数据中心、易信大数据中心、政务大数据中心、保险大数据中心、银行大数据中心、影视大数据中心、医疗康养大数据中心以及大数据交易中心等。
综合能源服务(云平台)将为园区所有的企业和当地部门提供综合能源服务工作。

2.试点项目实施方案
试点项目东江湖电信大数据中心位于资兴东江湖大数据产业园内,由中国电信和云巢科技合作建设是目前园区唯一建成一期并正常运行的大数据中心。
根据调研情况,我们将对企业的供电部分加装电表,通过通讯管理机用4G信号回传到云平台。
2.1企业配电系统示意图

企业配电情况简介
东江湖电信大数据中心引进两路10KV市电,目前一楼、二楼已建成4个配电室,总共8台变压器,其中2500KVA两台、2000KVA四台、800KVA一台、500KVA一台,总共装机容量14300KVA。
中心一楼另外配置两台2000KW柴油发动机作为应急电源。
中心一楼和二楼配置总共配置了五套UPS(蓄电池)组作为机房服务器应急电源。
中心配电系统配置为两个中压室、五个配电室(一楼一个、二楼四个),变压器及馈线分布在五个配电室内。
数据中心的冷却系统采用东江湖水源热泵系统。
数据中心用电设备分布:一楼机房、一楼UPS(蓄电池)、一楼冷机系统、一楼水泵系统、一楼冷水站、一楼其他设备;二楼机房、二楼UPS(蓄电池)、二楼机房、二楼UPS(蓄电池)、二楼其他设备。
2.3监测点分布
根据现场勘查记录及技术交流情况,数据中心的配电系统监测点如下表:


采集数据:

2.4系统拓扑图

系统架构
根据数据的流向,设计系统分为四层架构:
数据采集层:主要通过传感器(智能表计)等获取各回路的电耗及其相关能源
参数、用电量等能源信息;
数据传输层:主要把能源数据转换成TCP/IP协议格式上传至本地监控服务器
服务层:数据存储层主要负责对能源数据进行汇总、统计、分析、处理和存储;
数据展示层:主要对存储层中的能源数据进行展示和发布,包括桌面浏览器和移动计算APP等。
2.6数据采集和处理
高低压的三相电压,三相电流,有功功率,无功功率、功率因素,电流谐波(2-32次)、电压谐波(2-32次)、三相电流不平衡度、电压偏差,电网频率、用电监测、设备能耗、电能统计、电能质量分析等。
能够对各监测点的数据实时采集,能够实时计算和分析,可对异常数据产生报警信息,并能向SCADA或其他系统推送数据。
对用电设备运行状态进行管理,根据实时数据统计出用电设备各类别和时段的电量及负荷特征,为经济运行提供数据依据。
相关数据信息发布、浏览,报表和画面等信息展示。
可进行系统配置、人员权限管理、数据备份。
五、设备清单

智能检测终端仪表选型
经比较分析此次项目监测点全部采用QT610三相导轨式智能能效采集终端。
QT610是以工业级微处理器为主要,处理速度高,能够提供高精度的三相电压、电流和功率等基本测量数据,并具有分时计费、需量计算、谐波计算、定值越限、数据冻结、定时记录、剩余电流保护及温度保护等功能。
QT610终端采用开口式CT或穿刺CT,支持免停电安装,在改造项目中可缩短施工成本及施工时间;支持多种无线通信方式,可以满足不同场景的通信要求;可选配剩余电流和温度测量,保障设备安全用电。
QT610终端采用导轨式安装,可以满足空间苛刻的低压柜及楼层配电箱安装要求,为用户节省大量投资和使用空间。具体安装方式有以下情况:高压PT信号从电压互感器二次侧的计量电压端子上取样,可采用T型免破线快速电线接线端子连接器取样,避免松动配电柜电压信号线导致配电柜继电保护系统动作断开高压主开关设备跳机。低压PT信号从低压三相四线保险端子上取样。
CT信号从电流互感器二次侧的计量电流端子上取样,可选用卡扣式电流互感器直接套入电流线取样。
PT、CT信号取源注意事项:“电压不能短路,电流不能开路”。QT-610电表如下图所示:



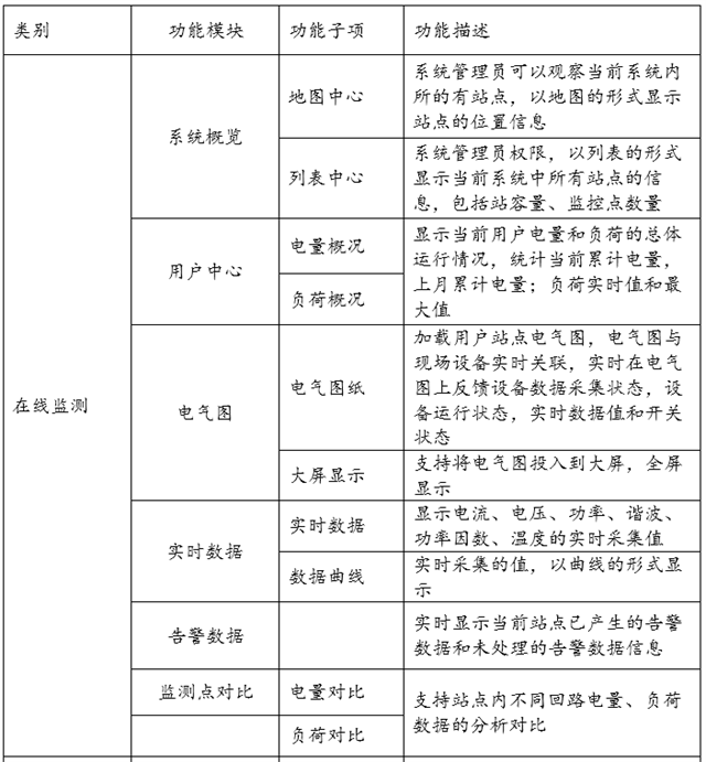
六、系统功能
功能列表



平台功能展示:
1.大屏控制

主要显示:安全运行时间,接入站点的数量,总的变压器数量等相关综合信息。
2.数据中心

主要查看整个平台的报警,故障,接入设备,接入厂家的宏观数据。接入站点在地图上的分配位置等。
3.企业用户

这一页主要介绍了用户企业用户。包含:日、月、年用电的概况;站点概况;运行状态;运行曲线;最近告警记录等信息。
4.SCADA系统图

平台显示站点的接线图。实时反应现地的开关,接地刀等状态和线路电压,电流等。
5.用电参数

显示站点的电压、电流、功率因数等曲线信息。
6.指标关联

通过勾选站点的多个设备回路进行电压、电流等同一时间段的数据对比分析。
7.电量分析

电量分析主要是:用电量的分析。可根据不同的费率(尖、峰、平、谷)方案来预价。可以增加新的方案,不同的费率时段)和价格。
8.历史报警

这里记录用户的报警。报警包含:电压,电流等越线报警;开关量报警;事件报警;其他报警。记录报警的的总数和类别,根据不同搜索条件筛选报警信息,并且可以查看报警的状态,通过报警的派单功能给运维人员派单处理问题。
9.消防检测

消防检测是一个特殊的设备检测回路,主要检测剩余电流等相关信息以报表曲线等方式显示信息。
10.对比分析

对比分析主要是通过用户多个设备)的电,水,气,热等数据的对比。
11.能效排名

能耗排名主要用户多个设备能耗的排名。(目前提供top10)
12.电能质量

用电质量主要分析的参数有:功率因数,谐波,三项不平衡,线损等项目。
13.需量分析

需量,指定的时间周期内(在电力行业多取15分钟),需量周期中测得的平均功率值,称为电能需量。在一定时间周期内测得的平均功率最大值,称为电能的最大需量。
14.需求响应

需求响应是按照能实际能源消耗的预估,已达到负荷是否需要增减或者其他站点能源调配的目的。
15.电量统计报表

电量统计报表主要是记录用户设备的电能消耗。主要有“日报表”,“月报表”,“年报表”。点击“导出”按钮即可导出报表。
16.负荷统计报表

电量统计报表主要是记录用户设备的负荷。主要有“日报表”,“月报表”,“年报表”。点击“导出”按钮即可导出报表。
17.原始值报表
电量统计报表主要是记录用户设备的原始采集的数据(包含电压,电流,功率,谐波,温度等)。主要有“日报表”,“月报表”,“年报表”。点击“导出”按钮即可导出报表。

电量统计报表主要是记录用户设备的原始采集的数据(包含电压,电流,功率,谐波,温度等)。主要有“日报表”,“月报表”,“年报表”。点击“导出”按钮即可导出报表。
18.安全用电报表

安全用电报表主要描述站点本月安全用电的概况信息。
19.运维管理

故障派单

故障处理反馈

20.报告管理


为客户提供多方位的用电诊断报告。
21.手机app

